识点:
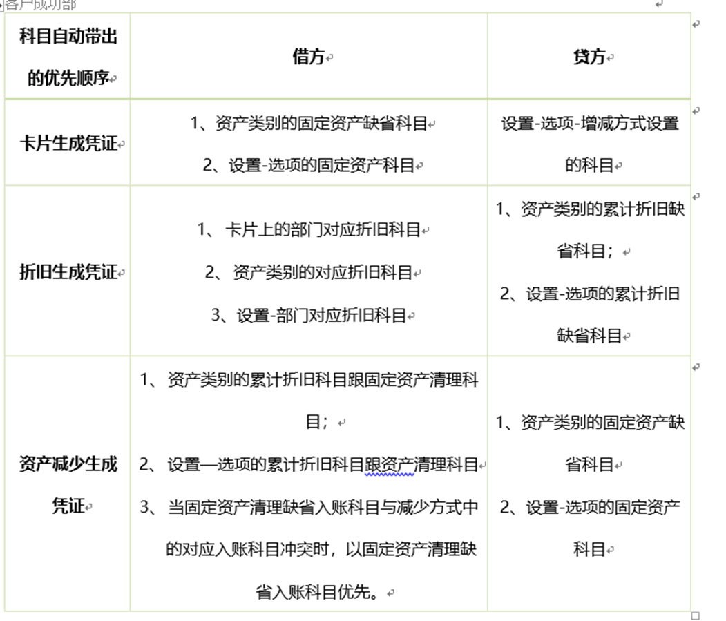
缺省科目设置及不同业务制单自动带出科目
案例描述:
新增资产,计提折旧和资产减少等业务制单时如何自动带出科目?
解决方案:
Ø 新增资产
1、在固定资产的设置—选项—与账务系统缺省接口界面,输入对应的固定资产科目(借方科目)

假如固定资产科目有下级科目,不同资产类别有对应的下级科目的话,勾选按资产类别设置缺省科目跟按资产类别设置折旧科目。

之后在设置—资产类别节点进去,选择一个类别点击修改,维护这个类别对应的固定资产和累计折旧缺省入账科目。

2、在设置—增减方式节点进去, 维护增减方式对应的入账科目(贷方科目)

3、生成凭证会自动带出借贷方科目

Ø 累计折旧
1、设置—选项—与账务系统接口或者设置—资产类别维护好累计折旧缺省科目(贷方科目)

注意:累计折旧科目有下级科目,不同资产类别有对应的下级科目的话,与新增卡片业务一致,勾选选项的按资产类别设置缺省科目跟按资产类别设置折旧科目,在资产类别中维护每个类别的累计折旧缺省科目。
2、在设置—部门对应折旧科目节点进去,维护部门对应的折旧费用科目(借方科目)

3、生成凭证自动带出折旧科目

Ø 资产减少
1、设置—选项—与账务系统接口界面,维护好固定资产,累计折旧缺省科目、固定资产清理缺省科目(借方科目)

注意:勾选按资产类别设置缺省科目,在资产类别中维护每个类别缺省入账科目。
拓展:固定资产清理缺省入账科目与减少方式中的对应入账科目冲突时,以哪个优先?
1、 资产类别设置资产清理科目为160601

2、 设置—增减方式设置减少方式对应科目为160602

3、 资产减少,选择减少方式

4、 批量制单界面生成凭证,清理科目自动带出的是160601.

当固定资产清理缺省入账科目与减少方式中的对应入账科目冲突时,以固定资产清理缺省入账科目优先。
总结:
凭证自动带出缺省科目顺序:
1、若在资产类别中设置了缺省入账科目,则在生成凭证时根据卡片所属末级资产类别带出相应的科目;若在资产类别中没有设置缺省入账科目,则在生成凭证时带出选项中设置的缺省入账科目。若选项中没有设置缺省科目,则生成凭证不会自动带出科目。
2、、设置-部门对应折旧科目跟卡片上的对应折旧科目冲突科目不一样的情况下,以卡片为准,生成凭证优先带出卡片上的对应折旧费用科目
3、
